Basisvaardigheden algebra: Lineaire functies
Lineaire functies en lijnen
We zullen nu kijken naar de grafiek van een lineaire functie. Daarnaast zullen we kijken naar de snijpunten van twee lineaire functies.
Laat #a# en #b# getallen zijn.
De grafiek van een lineaire functie #y=a \cdot x+b#, waarbij #a# en #b# getallen zijn, is een rechte lijn.
Het getal #a# wordt de richtingscoëfficiënt van de lijn genoemd. Deze bepaalt hoe schuin de lijn loopt. Als #a# positief is, dan is het een stijgende lijn. Als #a# negatief is, is het een dalende lijn. Als #a# gelijk aan #0# is, dan is het een horizontale lijn.
Om de grafiek bij een lineaire functie te tekenen is het voldoende twee punten van de lijn te kennen of de richtingscoëfficiënt en één punt te kennen. De lijn is in beide gevallen uniek bepaald.
Als we twee lineaire functies hebben, kunnen de twee bijbehorende lijnen verschillende posities ten opzichte van elkaar hebben in het platte vlak.
Relatieve posities van een lijn ten opzichte van een ander
Twee lijnen in het platte vlak kunnen ten opzichte van elkaar in drie verschillende posities liggen:
- ze kunnen elkaar in één punt snijden,
- ze kunnen evenwijdig (of parallel) en ongelijk zijn, of
- ze kunnen samenvallen.
Bij twee lijnen #y=a \cdot x+b# en #y=c \cdot x+d# in het platte vlak hoort een vergelijking in #x#, namelijk #a \cdot x+b=c \cdot x+d#. Deze vergelijking heeft in de drie genoemde gevallen respectievelijk: één oplossing (regulier), géén oplossing (strijdig), alle #x# (afhankelijk).
Het eerste geval doet zich dan en slechts dan voor als de richtingscoëfficiënten van de twee lijnen onderling verschillen, dus #a \ne c#.
In de voorbeelden hieronder bekijken we eerst hoe we de richtingscoëfficiënt van een lijn berekenen. Vervolgens bekijken we hoe we de snijpunten berekenen met de #x#-as en #y#-as (die eigenlijk ook lijnen zijn). Tot slot bekijken we de berekening van het snijpunt van twee lijnen. Het derde voorbeeld behandelt het snijpunt van een horizontale lijn en een schuine lijn. Het vierde (en laatste) voorbeeld behandelt het snijpunt van twee schuine lijnen.
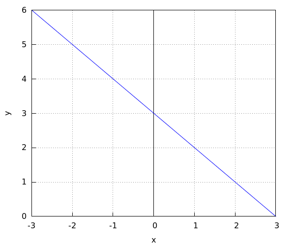
Om de richtingscoëfficiënt te berekenen lees je twee punten in de grafiek af. Bijvoorbeeld #\rv{0,3}# en #\rv{2, 1}#. Dan zien we dat wanneer de #x#-coördinaat toeneemt van #0# tot #2#, de #y#-waarde toeneemt van #3# tot #1#. De richtingscoëfficiënt is dus gelijk aan #\dfrac{1-3}{2-0}=\dfrac{-2}{2}=-1#.
omptest.org als je een OMPT examen moet maken.

