Optimalisatie: Optimale bestelhoeveelheid
Lokale minima en maxima
Als een functie verandert van stijgend naar dalend (of van dalend naar stijgend), dan verandert de afgeleide van teken, zodat de afgeleide gelijk is aan nul in het overgangspunt.
Omdat de afgeleide de helling van de grafiek geeft, is deze negatief als de functie daalt en positief als de functie stijgt. We kunnen dit ook omdraaien.
Stijgend en dalend
Laat #f# een differentieerbare functie zijn en #p# een getal (een punt op de getallenrechte).
- Als #f'(p)\gt 0#, dan is er een open interval #\ivoo{c}{d}# om #p# waarop #f# stijgend is (dat wil zeggen #f(x)\lt f(y)# voor alle #x# en #y# met #c\lt x\lt y\lt d#).
- Als #f'(p)\lt 0#, dan is er een open interval #\ivoo{c}{d}# om #p# waarop #f# dalend is (dat wil zeggen #f(x)\gt f(y)# voor alle #x# en #y# met #c\lt x\lt y\lt d#).
Voor we bekijken hoe de afgeleide gebruikt kan worden om deze extremen te vinden, definiëren we de begrippen lokaal maximum en lokaal minimum.
Laat #f# een functie zijn en #p# een getal.
We zeggen dat #f# een lokaal maximum in #p# heeft als er een open interval #\ivoo{c}{d}# om #p# ligt met #f(x)\le f(p)# voor alle #x\in\ivoo{c}{d}\cap I#.
We zeggen dat #f# een lokaal minimum in #p# heeft als er een open interval #\ivoo{c}{d}# om #p# ligt met #f(x)\ge f(p)# voor alle #x\in\ivoo{c}{d}\cap I#.

Alle lokale minima en maxima bij elkaar noemen we de extreme punten.
Als #f# differentieerbaar is in #p# en #f'(p)=0#, dan wordt #p# een stationair punt van #f# genoemd.
Punten op de rand van #I# kunnen ook lokale maxima zijn. Als een lokaal maximum niet op de rand van #I# zit, dan kan het open interval #\ivoo{c}{d}# geheel in #I# gekozen worden.
Nu we weten wat lokale minima en maxima zijn, gaan we kijken hoe we deze eenvoudig kunnen vinden. Voor differentieerbare functies bepalen we eerst de stationaire punten, en wel om de volgende reden.
Lokale extrema zijn stationaire punten
Als #I# een open interval is dat #p# bevat, als #f# differentieerbaar is in #p# en als #p# een lokaal extremum van #f# is, dan geldt #f'(p)=0#. Een lokaal maximum of minimum van #f# is dus altijd een stationair punt.
We hebben besproken dat als we de lokale maxima en minima willen berekenen, we met behulp van de afgeleide alle stationaire punten bepalen, maar dan nog verder onderzoek moeten plegen. Dit doen we met behulp van een tekenschema van de afgeleide en/of een grafiek van de functie, zoals hieronder aangegeven. We komen op deze aanpak later nog uitgebreider terug.
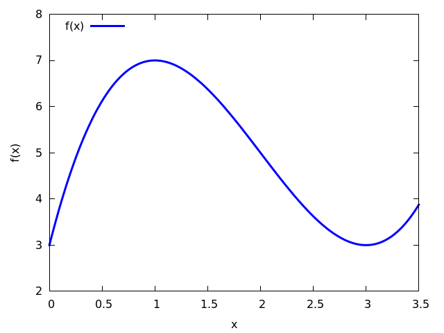
De kleinste waarde wordt met #x_-# aangegeven en de grootste waarde met #x_+#.
Deze waarden zijn de oplossingen van de vergelijking #f'(x)=0#. De afgeleide van #f# wordt gegeven door\[f'(x)=3x^2-12x+9\tiny.\] We hebben dus te maken met een kwadratische vergelijking met onbekende #x#. Met de abc-formule vinden we \[x_\pm=\frac{12\pm\sqrt{(-12)^2-4\cdot 3\cdot 9}}{2\cdot 3}=\frac{12\pm\sqrt{36}}{6}=\frac{12\pm6}{6}\tiny,\]zodat #x_-=1# and #x_+=3#. In onderstaande grafiek is te zien dat de oplossing #x_-=1# hoort bij een lokaal maximum van #f# en de oplossing #x_+=3# bij een lokaal minimum.

omptest.org als je een OMPT examen moet maken.